2570KWH သည်ဘက်ထရီစွမ်းအင်သိုလှောင်မှုစနစ်

2570KWH သည်ဘက်ထရီစွမ်းအင်သိုလှောင်မှုစနစ်

ကွန်တိန်နာဘက်ထရီစွမ်းအင်သိုလှောင်မှုစနစ်သည်ဘက်ထရီစီမံခန့်ခွဲမှုစနစ် (EMS), ဘက်ထရီစီမံခန့်ခွဲမှုစနစ်, ဘက်ထရီစီမံခန့်ခွဲမှုစနစ်, မီးဘေးကာကွယ်ခြင်းစနစ်အတွင်းရှိဘက်ထရီစီမံခန့်ခွဲမှုစနစ်, စနစ်သည်စံသတ်မှတ်ခြင်း, Modular ဒီဇိုင်း, လွယ်ကူသောသယ်ယူပို့ဆောင်ရေးနှင့်လျင်မြန်စွာတပ်ဆင်ခြင်းကဲ့သို့သောအားသာချက်များကိုပေးသည်။ ပြန်လည်ပြည့်ဖြိုးမြဲစွမ်းအင်ဖြည့်စွက်ခြင်း, ချိုင့်ဝှမ်းဖြည့်ခြင်း,
မော်ဒယ်:2570kWh

စုံစမ်းမေးမြန်းရန်ပေးပို့ပါ။

ကုန်ပစ္စည်းအကြောင်းအရာ

ထုတ်ကုန်အင်္ဂါရပ်များ

1

အပူချိန်ထိန်းချုပ်မှုစီမံခန့်ခွဲမှု, အပူချိန်အသေးစားခြားနားချက်

လျှပ်စစ်အခြေခံ, အသက်ရှည်ခြင်း,

2.photovoltaic DC သည် MPPT ၏အစုံနှင့်ကိုက်ညီခြင်း,

Controller, လျှပ်စစ်စွမ်းအင်ပြောင်းလဲခြင်း၏မြင့်မားခြင်း။

3.Pack + + တစ်ခုလုံးအကွက်တစ်ခုလုံးမီးလောင်မှု, Perfluorohexanone အစာရှောင်ခြင်း

မြင့်မြတ်သောလုံခြုံမှုနှင့်ယုံကြည်စိတ်ချရမှု,

4, Modular Pre-installation ဒီဇိုင်း, 28t ထက်နည်းသော Modular Pre-installation ဒီဇိုင်းသည်တိုက်ရိုက်ဖြစ်နိုင်သည်

သေတ္တာတစ်ခုလုံးကို Unimer Sal သယ်ယူပို့ဆောင်ရေးကိုခွဲထုတ်ရန်မလိုအပ်ပါ

သယ်ယူပို့ဆောင်ရေး, On-site battery installation အလုပ်။


1

အပူချိန်ထိန်းချုပ်မှုစီမံခန့်ခွဲမှု, အပူချိန်အသေးစားခြားနားချက်

လျှပ်စစ်အခြေခံ, အသက်ရှည်ခြင်း,

2.photovoltaic DC သည် MPPT ၏အစုံနှင့်ကိုက်ညီခြင်း,

Controller, လျှပ်စစ်စွမ်းအင်ပြောင်းလဲခြင်း၏မြင့်မားခြင်း။

3.Pack + + တစ်ခုလုံးအကွက်တစ်ခုလုံးမီးလောင်မှု, Perfluorohexanone အစာရှောင်ခြင်း

မြင့်မြတ်သောလုံခြုံမှုနှင့်ယုံကြည်စိတ်ချရမှု,

4, Modular Pre-installation ဒီဇိုင်း, 28t ထက်နည်းသော Modular Pre-installation ဒီဇိုင်းသည်တိုက်ရိုက်ဖြစ်နိုင်သည်

သေတ္တာတစ်ခုလုံးကို Unimer Sal သယ်ယူပို့ဆောင်ရေးကိုခွဲထုတ်ရန်မလိုအပ်ပါ

သယ်ယူပို့ဆောင်ရေး, On-site battery installation အလုပ်။





အကျယ်ချုပ်ခြင်း



ပုံစံ e2570-400-a

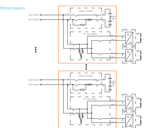
ဘက်ထရီ DC ဘက်ခြမ်း
parameters
ဆဲလ်အမျိုးအစား lfp 314ah
စွမ်းရည်နှင့် configuration ကို 16.077bwkwh / 1p16s
စွမ်းရည်နှင့်နံပါတ် 2570KWH / 10x16
အားသွင်း / ဥတုအချိုးအစား ≤0.5c
ဥတု၏အတိမ်အနက် 95% dod
သံသရာအရေအတွက် 8000Cls (0.5p, 25 ± 2 ℃, @ 70% soh)
အပူချိန်အာရုံခံကိရိယာအရေအတွက် 1280

Inverter DC ဘက်ခြမ်း
parameters
လက်ရှိ rated 157ax10
ပါဝါ rated 1285kw

PV DC Side Parametersters
input circuit အရေအတွက် 20- လမ်း (optional 2 pv mppt Controllers)
လက်ရှိ rated 168ax20way
ပါဝါ rated 120kwx20way

system parameters တွေကို
ဗို့အားအကွာအဝေး 716.8V ~ 921.6V
rated ဗို့အား 819.2V
operating အပူချိန် -30 ~ 55 ℃ (40 ဒီဂရီစင်တီဂရိတ်အထက် derating)
ဆွေမျိုးစိုထိုင်းဆ 0 ~ 95% Rh, Non- condensing
အရွယ်အစား (W * D * ဇ) 6058 × 2438 × 2896mm
အလေး <26t
iPgrade IP54 (အပြည့်စုံစက်)
ဆူညံသံ <70dB
concepting cooling အတင်းအဓမ္မလေကြောင်းအအေး



Hot Tags: 2570Kwhwh ကွန်တိန်နာဘက်ထရီ စွမ်းအင်သိုလှောင်မှုစနစ်
စုံစမ်းမေးမြန်းရန်ပေးပို့ပါ။
ကျေးဇူးပြု၍ အောက်ပါပုံစံဖြင့် သင်၏စုံစမ်းမေးမြန်းမှုကို အခမဲ့ပေးပါ။ 24 နာရီအတွင်း သင့်အား အကြောင်းပြန်ပါမည်။
X
သင့်အား ပိုမိုကောင်းမွန်သောကြည့်ရှုမှုအတွေ့အကြုံကို ပေးဆောင်ရန်၊ ဆိုက်အသွားအလာကို ပိုင်းခြားစိတ်ဖြာပြီး အကြောင်းအရာကို ပုဂ္ဂိုလ်ရေးသီးသန့်ပြုလုပ်ရန် ကျွန်ုပ်တို့သည် ကွတ်ကီးများကို အသုံးပြုပါသည်။ ဤဆိုက်ကိုအသုံးပြုခြင်းဖြင့် ကျွန်ုပ်တို့၏ cookies အသုံးပြုမှုကို သင်သဘောတူပါသည်။ ကိုယ်ရေးအချက်အလက်မူဝါဒ