50kW / 100KWH အမျိုးအစားများကိုမျိုးစပ်စွမ်းအင်သိုလှောင်မှုစနစ်

50kW / 100KWH အမျိုးအစားများကိုမျိုးစပ်စွမ်းအင်သိုလှောင်မှုစနစ်

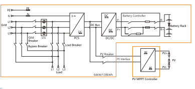
ပေါင်းစပ်စွမ်းအင်သုံးသိုလှောင်မှုစနစ်သည်နေရောင်ခြည်စွမ်းအင်သုံးထုတ်လုပ်မှု, စွမ်းအင်သိုလှောင်မှုနှင့်ဇယားကွက်ကိုပေါင်းစပ်ထားသောအဖြေတစ်ခုတွင်ပေါင်းစပ်ထားသောအရာတစ်ခုတွင်ပေါင်းစပ်ထားသည်။ ၎င်းသည် on-crid mode နှစ်ခုလုံးတွင်စွမ်းအင်ကို အသုံးပြု. စွမ်းအင်ပိုလျှံသောလျှပ်စစ်ဓာတ်အားပြတ်တောက်ခြင်းနှင့်တည်ငြိမ်သောအုတ်မြစ်များ၌ဖြစ်စေ,
မော်ဒယ်:50kW/100kWh; 64kW/128kWh

စုံစမ်းမေးမြန်းရန်ပေးပို့ပါ။

ကုန်ပစ္စည်းအကြောင်းအရာ

အင်္ဂါရပ်များ


1

ထည့်သွင်းခြင်း,

2. MPPT Controller များကို Photovoltaic DC သည် 0 င်ရောက်နိုင်သည်။

DC-coupled pv-ess microgrid ကိုဖွဲ့စည်းခြင်း,

3. စွမ်းအင်သိုလှောင်ရေးဘက်ထရီကို DC / DC converter ဖြင့်တိုးမြှင့်သည်။

စနစ်၏ DC Bus ဗို့အားတည်ငြိမ်;

4.4G နှင့် Wi-Fi အွန်လိုင်းအသိဉာဏ်စောင့်ကြည့်လေ့လာခြင်း, ဝေးလံခေါင်သီပါ

လက်စွဲစာအုပ်အလုပ်များကိုစစ်ဆေးခြင်းနှင့်လျှော့ချခြင်း,

အလိုအလျောက်စစ်ဆင်ရေးနှင့် Off-GRID နှင့်အတူ 5. နှင့်အတူ - ဝယ်လိုအားဖြန့်ကျက်

Peak ဖြတ်တောက်ခြင်းနှင့်ချိုင့်ဝှမ်းအဆာများအတွင်း switching

မျိုးစုံနှင့်အတူ BMS, PCS နှင့် EMS စနစ်များကိုပေါင်းစပ်ထိန်းချုပ်ခြင်း

ကာကွယ်မှု,

6.strong-grid တစ်ခုတည်းသောအဆင့်ဝန်စွမ်းရည်, အများဆုံးတစ်ခုတည်းနှင့်အတူ

30 kw ၏ phase ဝန်;

7. Cold Lave, Power Grid, PV access circuit breaker များနှင့်

All-in နှင့်အတူပေါင်းစပ် system ဖြန့်ဖြူးရေးဖွဲ့စည်းခြင်း

ဒီဇိုင်းတစ်ခု,

8. COMPINEST STS နှင့်စွမ်းအင်စီမံခန့်ခွဲမှုစနစ်နှင့်အတူပါ 0 င်သည်

Multiple Power အကြား 20 မီလီစက္ကန့်ထက်နည်းသောသန်း 20 ၏အချိန်ပြောင်းခြင်း

အရင်းအမြစ်များ,

9.supports 1 + 1 အပြိုင်စစ်ဆင်ရေး။






အသေးစိတ်အချက်အလက်

မော်ဒယ်များ Ests50KWH-400-A Ests64-128KWH-400-A
DC ဘက်ထရီ parameters တွေကို ဆဲလ်အမျိုးအစား LFP 280ah lfp 314ah
Pack စွမ်းရည်နှင့် configuration ကို 14.336KWH / 1p16s 16.077bwkwh / 1p16s
ဘက်ထရီစွမ်းရည်နှင့်ထုပ်ပိုးအရေအတွက် 100KWH / 7, optional ကို 115kWH / 8 128KWH / 8, optional ကို 112kwh / 7
ဘက်ထရီဗို့အားအကွာအဝေး 314V ~ 403V 359V ~ 461V
RACKBORD / EXPORT C-Rate နှင့် Current 0.5c, 140a 0.5c, 157a
သံသရာအညွှန်းကိန်း 8000Cls (0.5p, 25 ±) 2 ℃, @ 70% soh)
အပူချိန်စောင့်ကြည့်လေ့လာရေးအချက်များ 56 64
DC module parameters တွေကို အနိမ့်ဗို့အားဘေးဘက်ဗို့အားအကွာအဝေး 150 ~ 1000V
နိမ့်အနိမ့်အနိမ့်ဘက်မှာအနိမ့်ဆုံးဗို့အား forfull ပါဝါ 340v
လက်ရှိ rated 160a 180A
ပါဝါ rated 50kw 64kw
DC Side Pv parameters တွေကို
(MPPT output ကိုဘေးထွက်)
အများဆုံးထည့်သွင်းပါဝါ 100Kw
အများဆုံး input ကိုလက်ရှိ 160a
ဗို့အားအကွာအဝေး / System Bus ဗို့အား 650v ~ 800V
input switch ကို 250A / 1000VDC / 2P သည် (250A / 1000VDC / 2P) သည် (250A / 1000VDC / 2P) သည် mpptinput ကိုထောက်ပံ့သည်။
Grid-connected
AC-Side parameters တွေကို
AC အဆင့်သတ်မှတ်ချက်ပါဝါ 50kw 64kw
AC အများဆုံးပါဝါ 55kw 70.4kw
လက်ရှိ rated 75a 96a
Thdi <3%
DC အစိတ်အပိုင်း <0.5% LPN
ဝက်ဘ်ဆိုက်အမျိုးအစား 3w + n + pe
ဗို့အားအကွာအဝေး 360vac ~ 440vac
ကြိမ်နှုန်းအကွာအဝေး 45 ~ 55Hz / 55 ~ 65Hz
ပါဝါအချက် -1 ~ 1
ကျွန်းတစ်ဖက်
parameters
rated output ကိုပါဝါ 50kw 64kw
အများဆုံး single-phase output ကိုပါဝါ 30kw
rated output ကိုဗို့အား 400v
rated output ကိုကြိမ်နှုန်း 50 / 60hz
သီဟ <3%
overload 110% 10 မိနစ်
Grid -lising လွှဲပြောင်း
switchgear configuration ကို
ပြုပြင်ထိန်းသိမ်းမှုရှောင်ကွင်း switch ကို 125a / 400vac
switch ကို load 125a / 400vac
grid switch ကို 250a / 400vac
Sts 152a / 100kw
အချိန်ပြောင်းခြင်း <20ms
system parameters တွေကို အများဆုံးစနစ်ထိရောက်မှု ≥90%%
concepting cooling စမတ်လေအေး
operating အပူချိန် -30 ~ 55 ℃ -30 ~ 55 ~ 55 ℃ (40 ဒီဂရီစင်တီဂရိတ်ထက်ဆင်းသက်ခြင်း)
ဆွေမျိုးစိုထိုင်းဆ 0 မှ 95% RH, non- condensing
အရွယ်အစား (l * d * ဇ) 1050 × 1050 × 2050mm
အလေးချိန် 1350kg
iPgrade IP54 IP54 (ပြီးပြည့်စုံသောစက်)
ဆူညံသံ <70dB
ကွန်ရက်ချိတ်ဆက်မှုအမျိုးအစား 4G / WiFi / TCP / IP4G / WIFI / Ethernet / IP / IP
မီးဘေးကာကွယ်ရေး aerosol
မျက်နှာပြင်မျက်နှာပြင် LCD


Hot Tags: hybrid စွမ်းအင်သိုလှောင်မှုစနစ်
စုံစမ်းမေးမြန်းရန်ပေးပို့ပါ။
ကျေးဇူးပြု၍ အောက်ပါပုံစံဖြင့် သင်၏စုံစမ်းမေးမြန်းမှုကို အခမဲ့ပေးပါ။ 24 နာရီအတွင်း သင့်အား အကြောင်းပြန်ပါမည်။
X
သင့်အား ပိုမိုကောင်းမွန်သောကြည့်ရှုမှုအတွေ့အကြုံကို ပေးဆောင်ရန်၊ ဆိုက်အသွားအလာကို ပိုင်းခြားစိတ်ဖြာပြီး အကြောင်းအရာကို ပုဂ္ဂိုလ်ရေးသီးသန့်ပြုလုပ်ရန် ကျွန်ုပ်တို့သည် ကွတ်ကီးများကို အသုံးပြုပါသည်။ ဤဆိုက်ကိုအသုံးပြုခြင်းဖြင့် ကျွန်ုပ်တို့၏ cookies အသုံးပြုမှုကို သင်သဘောတူပါသည်။ ကိုယ်ရေးအချက်အလက်မူဝါဒ